搜尋:
您的瀏覽器不支援JavaScript語法,JavaScript語法並不影響內容的陳述。您可使用按鍵盤上的Ctrl鍵+ (+)鍵放大/(-)鍵縮小來改變字型大小;回到上一頁可使用瀏覽器提供的 Alt+左方向鍵(←) 快速鍵功能;列印可使用瀏覽器提供的(Ctrl+P)功能。您的瀏覽器,不支援script語法,若您的瀏覽器無法支援請點選此超連結
Sitemap
按 Enter 到主內容區
:::
司法院暨所屬機關
回首頁
網站導覽
English
查詢
您的瀏覽器不支援 JavaScript 或 JavaScript已停用
搜尋:
您的瀏覽器不支援JavaScript語法,JavaScript語法並不影響內容的陳述。您可使用按鍵盤上的Ctrl鍵+ (+)鍵放大/(-)鍵縮小來改變字型大小;回到上一頁可使用瀏覽器提供的 Alt+左方向鍵(←) 快速鍵功能;列印可使用瀏覽器提供的(Ctrl+P)功能。您的瀏覽器,不支援script語法,若您的瀏覽器無法支援請點選此超連結
Sitemap
司法院及所屬機關
司法院及所屬機關
司法院及所屬機關
司法院
憲法法庭
最高法院
最高行政法院
懲戒法院
法官學院
臺灣高等法院
臺灣高等法院臺中分院
臺灣高等法院臺南分院
臺灣高等法院高雄分院
臺灣高等法院花蓮分院
福建高等法院金門分院
臺北高等行政法院
臺中高等行政法院
高雄高等行政法院
智慧財產及商業法院
臺灣臺北地方法院
臺灣士林地方法院
臺灣新北地方法院
臺灣桃園地方法院
臺灣新竹地方法院
臺灣苗栗地方法院
臺灣臺中地方法院
臺灣南投地方法院
臺灣彰化地方法院
臺灣雲林地方法院
臺灣嘉義地方法院
臺灣臺南地方法院
臺灣高雄地方法院
臺灣橋頭地方法院
臺灣高雄少年及家事法院
臺灣屏東地方法院
臺灣臺東地方法院
臺灣花蓮地方法院
臺灣宜蘭地方法院
臺灣基隆地方法院
臺灣澎湖地方法院
福建金門地方法院
福建連江地方法院
智慧客服
認識本院
本院沿革
關於院長
法官名錄
本院組織
本院管轄
活動紀要
地址電話
位置交通
樓層平面圖
政府資訊公開
勞務承攬派駐勞工申訴機制專區
新聞公告
新聞稿
即時澄清新聞
公示送達
徵人啟事
採購資訊
其他資訊
公示催告
業務簡介
民事
勞動事件
訴訟外ADR
家事
少年
刑事
行政訴訟
公證業務
提存業務
登記業務
司法會計
司法統計
政風專區
性騷擾防治專區
性別平等專區
查詢服務
法學資料檢索
裁判書查詢
裁判主文公告
案件進度查詢
開庭進度查詢
庭期表查詢
名冊專區
義務辯護專區
刑事補償專區
案件相關查詢
司法公告查詢
其他查詢服務
便民服務
公益律師專區
聯合服務中心
視訊諮詢服務
訴訟須知
書狀範例
常見問答
多元繳費服務
徵收費用標準
閱卷聲請
系統服務
與民有約
電子集中報到
其他便民服務
防疫訊息
法院程序與訴訟權益
法人及夫妻財產登記公告查詢
問卷調查
本院停車場管理要點
國民法官
友善審判環境指引
制度簡介
國審案件庭期及旁聽須知
備選國民法官審核小組委員名冊
國民法官相關網站
國民法官問卷平台
校園宣導
友善審判環境
國民法官心理支持資源
國民法官模擬法庭時程
其它資訊
法庭公播
書狀範例
司法院書狀範例
常見問答
司法院常見問答
本院常見問答
快捷列
聯合服務中心
視訊諮詢服務
服務專區
新聞公告
新聞稿
即時澄清新聞
公示送達
徵人啟事
採購資訊
其他資訊
公示催告
:::
首頁
新聞公告
其他資訊
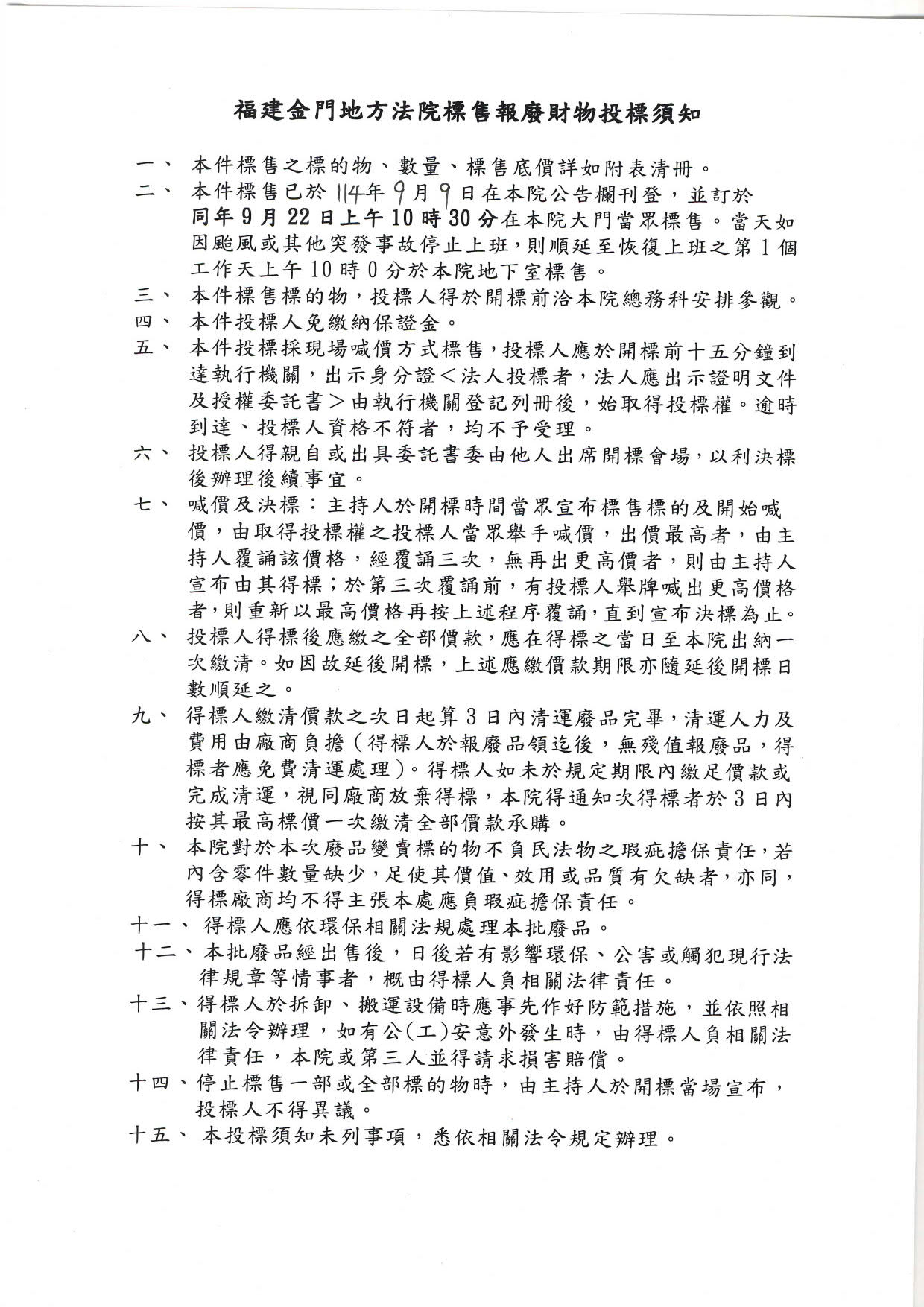
福建金門地方法院114年度標售報廢財產公告
字型大小:
小
中
大
回上一頁連結
友善列印連結
福建金門地方法院114年度標售報廢財產公告
相關圖片
福建金門地方法院114年度標售報廢財產_1
福建金門地方法院114年度標售報廢財產_2
福建金門地方法院114年度標售報廢財產_3
發布日期:114-09-09
更新日期:114-09-09
發布單位:福建金門地方法院
認識本院
本院沿革
關於院長
法官名錄
本院組織
本院管轄
活動紀要
地址電話
位置交通
樓層平面圖
政府資訊公開
勞務承攬派駐勞工申訴機制專區
新聞公告
新聞稿
即時澄清新聞
公示送達
徵人啟事
採購資訊
其他資訊
公示催告
業務簡介
民事
勞動事件
訴訟外ADR
家事
少年
刑事
行政訴訟
公證業務
提存業務
登記業務
司法會計
司法統計
政風專區
性騷擾防治專區
性別平等專區
查詢服務
法學資料檢索
裁判書查詢
裁判主文公告
案件進度查詢
開庭進度查詢
庭期表查詢
名冊專區
義務辯護專區
刑事補償專區
案件相關查詢
司法公告查詢
其他查詢服務
便民服務
公益律師專區
聯合服務中心
視訊諮詢服務
訴訟須知
書狀範例
常見問答
多元繳費服務
徵收費用標準
閱卷聲請
系統服務
與民有約
電子集中報到
其他便民服務
防疫訊息
法院程序與訴訟權益
法人及夫妻財產登記公告查詢
問卷調查
本院停車場管理要點
國民法官
友善審判環境指引
制度簡介
國審案件庭期及旁聽須知
備選國民法官審核小組委員名冊
國民法官相關網站
國民法官問卷平台
校園宣導
友善審判環境
國民法官心理支持資源
國民法官模擬法庭時程
其它資訊
法庭公播
書狀範例
司法院書狀範例
常見問答
司法院常見問答
本院常見問答
回頁首